beat365英国官方网站欢迎您!

喜报:beat365官网在beat365英国官方网站大学生创新大赛喜获佳绩
发布日期:2024-09-05     阅读次数:


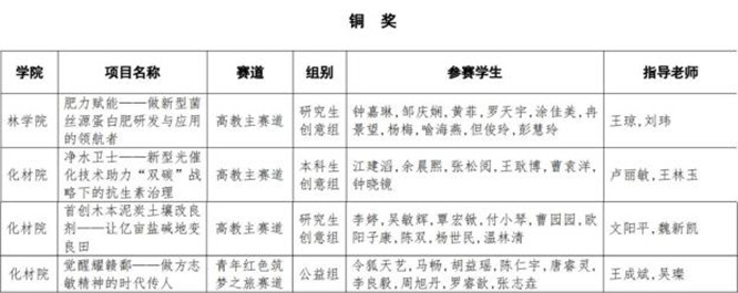
9月3日,由beat365英国官方网站创新创业学院、教务处、共青团beat365英国官方网站委员会、学生工作部(处)、研究生工作部共同主办的beat365英国官方网站学生创新大赛圆满落幕。beat365官网《净壤精灵——做酸壤重金属治理的领导者》获得产业赛道金奖;《净水卫士——新型光催化技术助力“双碳”战略下的抗生素治理》和《首创木本泥炭土壤改良剂——让亿亩盐碱地变良田》获得高教主赛道铜奖;《觉醒耀赣鄱——做方志敏精神的时代传人》获得青年红色筑梦之旅赛道铜奖。此外,beat365官网获得优秀组织奖,学工办邓雪云老师获得大赛组织优秀先进个人奖。

院始终将培养学生的创新精神和实践能力作为重要工作。此次获奖,不仅是对参赛团队努力的认可,更是对beat365官网创新创业工作的激励。未来院将继续深化创新创业工作改革,加强产学研合作,为培养更多具有创新精神和实践能力的高素质人才贡献力量。同时,也期待院师生能在未来的各类比赛中再创佳绩,为学院争光,为学校添彩。



供稿人:邓雪云  审核:刘庆言